NASA - National Aeronautics and Space Administration
FIND IT @ NASA
HOME MISSIONS DATA TOOLS ABOUT US
NASA Tropospheric Chemistry Integrated Data Ceneter
Overview and Other DocuemntsConcurrent MissionsParticipantsInstruments and MeasurementsImplementationData ProductsPhoto GalleryOutreachWorkshopsPublications and Manuscripts

 

Measurement of peroxyacetyl nitrate (PAN), peroxypropionyl nitrate (PPN)
and peroxymethacryloyl nitrate (MPAN) during TRACE-P.

Frank Flocke and Andrew J. Weinheimer
National Center for Atmospheric Research

   

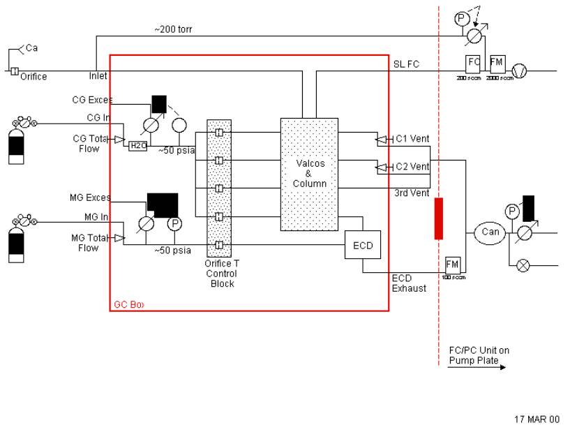
The instrument is based on capillary gas chromatography with electron capture detection. Through an array of fivw multi-port valves,  a common sampling loop (injection volume about 2 cm3 STP) serves two independent, compact column ovens which are connected to a common ECD detector. Each oven carries two wide-bore capillary columns, one of which serves as a pre-separation device (the other will hereafter be referred to as the main column).  Helium is used as a carrier gas, controlled by an array of four critical orifices (Lennox Laser, Inc.) connected to a common back-pressure control system (MKS). The back-pressure style setup avoids contact of the carrier gas to the inner surfaces of pressure control valves or mass flow controllers before entering the GC system. Nitrogen is used as a make-up gas, back-pressure controlled in the same fashion. The carrier gas flow rate typically is about 20 cm3/min STP, the make-up gas flow is less than 1 cm3/min STP. Samples are sequentially injected onto each column. After the compound of interest with the longest retention time has eluded from the pre-separation column, the preseparation column is backflushed. This ensures that heavier or more polar compounds are not transferred onto the main column, thus allowing for rapid injection sequences by avoiding the elution of potential contaminants during an analysis from the prior injection. Each main column is connected to the ECD during the elution of the compounds of interest. Appropriate flow resistors are employed to avoid pressure pulses that would otherwise cause a baseline response upon switching of the valves. The ECD and also all column exhausts are fed into a pressure controlled volume at 800 torr. This ensures a constant sensitivity of the ECD and stable retention times, independent of changes in aircraft cabin pressure. The carrier gas is humidified with about 100 ppmv water vapor by means of a thermally controlled cartridge filled with analytical grade CuSO4×6H2O. This eliminates adverse effects of changing humidity levels in the sampling air and also minimizes PAN losses in the columns and connecting tubing between the multiport valves when very dry air is sampled. All valves and connecting tubing, as well as the sampling loop are situated in an insulated compartment that is controlled to 23±0.2°C by means of a thermoelectric heat exchanger system. This ensures a constant sampling volume and minimizes baseline drifts and changes in surface conditions in the tubing and valves that can be caused by temperature fluctuations in the aircraft cabin.  A Shimadzu Mini-2 ECD, operated in constant-current mode, is used for the detection of PAN. An extensively modified (in-house) electrometer is used. The ECD frequency pulses are directly counted for 200 ms periods with a frequency of four Hertz, providing ample coverage for an eluding peak.  All peaks are fitted using the Levenberg - Marquardt method applying Gaussian or exponentially modified Gaussian peak shapes.  Based on chromatograms that were taken in very clean air we estimate an in-flight limit of detection (for all 3 species) that is better than 5 pptv.

[Flocke Instrument diagram]

 

NASA - National Aeronautics and Space
 Administration
Curator: Ali Aknan
NASA Official: Dr. Gao Chen

+ Freedom of Information Act
+ Budgets, Strategic Plans and Accountability Reports
+ The President's Management Agenda
+ Inspector General Hotline
+ Equal Employment Opportunity Data Posted Pursuant to the No Fear Act
+ Information-Dissemination Priorities and Inventories
+ Privacy Policy and Important Notices
+ USA.gov
+ ExpectMore.gov
+ Multimedia Browser Plug-ins
+ Comments or Questions?